国际商会负责任酒精产品营销传播框架
日期: 30 10 月, 2020
国际商会负责任酒精产品营销传播框架简介
2019年,国际商会发布了《国际商会负责任酒精产品营销传播框架》(以下简称“框架”)。该框架旨在解释《国际商会广告与营销传播实务准则》(详见:独家 | 《国际商会广告与营销传播实务准则》中文版正式发布)的全球基本标准,强调了准则中营销传播应遵循合法、正当、诚实、真实的基本原则,并为酒精产品独有的问题提供更具体的指导。
中国国际商会/国际商会中国国家委员会组织翻译了该框架,全文如下:
国际商会负责任酒精产品营销传播框架全文
介绍

国际商会 (ICC) 旨在以其独特的地位在全球提供市场营销与广告指导。作为世界上最有影响力的国际经济组织,国际商会的成员由各行各业和各个地区成千上万的企业组成。自1937年发布第一份《国际商会广告实务准则》以来,国际商会已经成为国际上市场营销与广告行业重要的准则制定机构。
多年来,国际商会准则一直是全球广告行业自律体系的组成部分。这些自律体系向消费者保证广告的诚实、合法、正当和真实以及在发生违规行为时快速、简单地进行纠正,从而帮助与消费者建立起信任关系。
本准则还通过提供可营造公平竞争环境和最大限度降低法规或监管限制必要性的道德指导方针,服务于商业和社会。随着实务和技术的新发展,国际商会已经修订和扩展了准则的范围,以保证其有效性和相关性。鉴此,如果能够有效实施准则,而且行业自律能适应和快速响应市场需求,那么,准则将比法律法规更有效力。
2018年,《国际商会广告与营销传播实务准则》(以下简称《准则》)第十版在全球发布,《准则》不仅有印刷版,多语种电子版、配套框架指南、附加工具包以及在线培训课程等可通过www.iccwbo.org/MarketingCode下载。
背景资料:国际商会准则及在酒精产品营销中的应用
国际商会《准则》对所有营销传播的一般原则做出规定,其中促销、赞助、直销与数字营销、环境声明单独成章。
在酒精产品营销传播中实行自律,要求其合法、正当、诚实、真实,并充分考虑到其社会责任以及适用《准则》的基本原则。为履行负责任营销实践承诺,行业参与者需要一份全球酒精产品营销规则框架,从而帮助酒精类企业在进行跨境营销时,遵循一致的行业自律规则。
因此,《国际商会负责任酒精产品营销传播框架》(以下简称《框架》)旨在解释国际商会《准则》的全球基本标准,同时为酒精行业特定的问题提供更具体的指导。寻求建立或加强酒精产品营销自律准则的国家可以结合国际商会《准则》和本《框架》内容,根据本国文化背景等因素加以调整后,可将其纳入本国法规。
本《框架》基于现有酒精营销原则、结合行业参与者意见而起草,这些原则不仅包括国际理性饮酒联盟(IARD)发布的《负责任饮料酒精营销指导原则》,还包括IARD组织国际酒精产品生产商达成的自律共识——《数字化指导原则:饮料酒精营销传播自律准则》,这些酒精产品生产商做出上述承诺符合他们的共同利益,也说明了维护和加强营销自律的效力。
该《框架》适用于任何国家法律背景。国际商会《准则》和《框架》在不同国家或市场应用时相互协调统一,并充分具备适应不同文化和社会规则的灵活性。
范围和定义

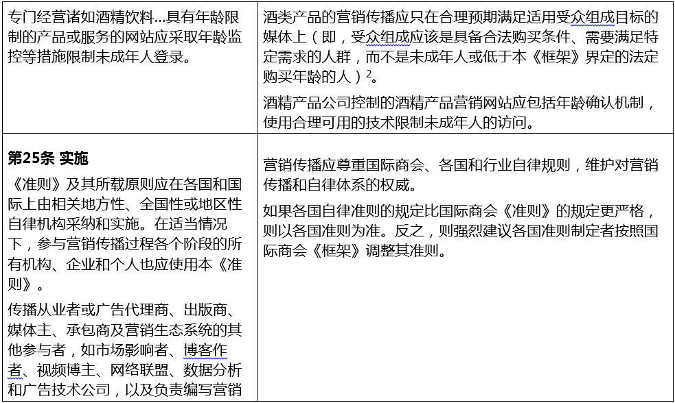
本《框架》适用于《准则》中定义的广告和营销传播。《准则》将“广告”定义为媒体承载的任何形式的营销传播,通常要支付报酬。“营销传播”一词的定义为广告、促销、赞助、直销以及数字营销等,并应概括解释为营销商直接制作或委托制作的各种传播,主要用于推销产品或影响消费者行为[1]。
2018年版《准则》明确规定,其应该适用于所有媒体和平台,包括使用人工智能的社交媒体、移动终端、虚拟和营销传播方式。除了营销商、传播从业者、广告代理商、出版商和承包商之外,该《准则》还适用于营销生态系统中的其他参与者,包括市场影响者、博客作者、视频博主、网络联盟、数据分析和广告技术公司以及负责编写营销传播算法的人员。因此,《准则》关于数字营销传播和数字交互媒体的规定也同样适用于本《框架》。
无论活动、媒介或技术的性质如何,所有相关方都应共同承担责任,且其责任应与其在营销传播中的职能和权限相一致。
本《框架》中:
- 术语“酒精”是指含有乙醇(乙醇,通常称为“酒精”)并用于饮用的液体,在大多数对“酒精饮料”有法律定义的国家/地区,饮料中酒精含量的阈值(按体积计)被设定为≥0.5%或1.0%。酒精饮料的主要包括啤酒、葡萄酒和烈性酒。如果部分国家/地区未对酒精饮料进行法律定义,本《框架》适用于酒精含量超过1%(按体积计)的所有饮料。
- 术语“未成年人”是指低于法定购买年龄的人,即国家立法允许购买或消费酒精的年龄。在购买年龄和消费年龄不相同的国家/地区,适用较高的年龄。在本《框架》中,如果某些国家未设定酒精合法购买或消费年龄,那么未成年人责则被被界定为18岁以下。
2019年国际商会负责任酒精产品营销传播框架
国际商会(ICC)
国际商会(ICC)是世界最大的商业组织,拥有来自100多个国家和地区的4500多万家会员。国际商会的核心使命是让商业随时随地为所有人服务。通过发挥政策建议、争议解决和规则制定等职能,我们致力于促进国际贸易发展,倡导负责任的商业行为,制定国际商事规则,并提供市场领先的争议解决服务。我们的会员涵盖全球领军企业、中小企业、商协会及地区性商会。
Comments are closed.


